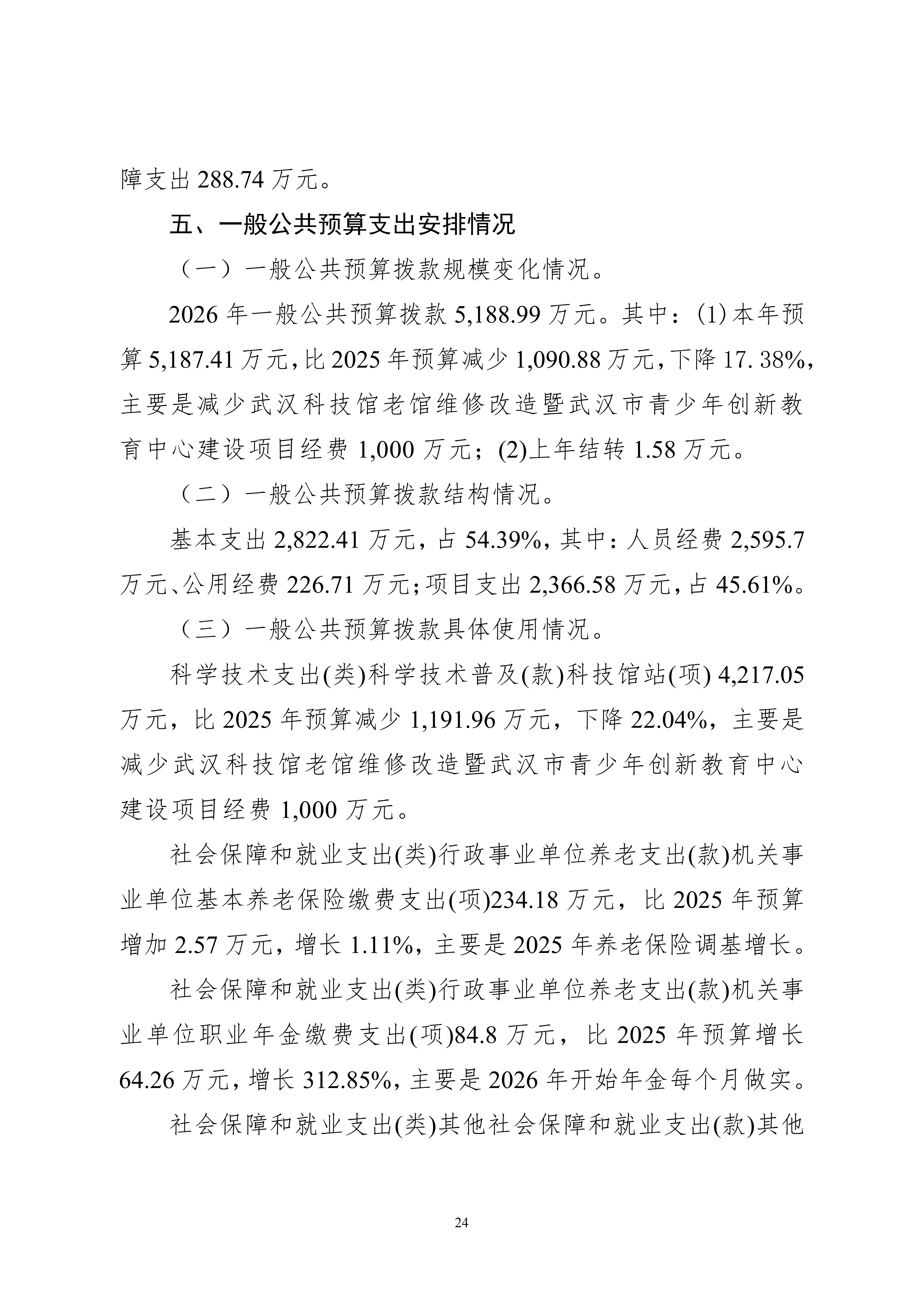
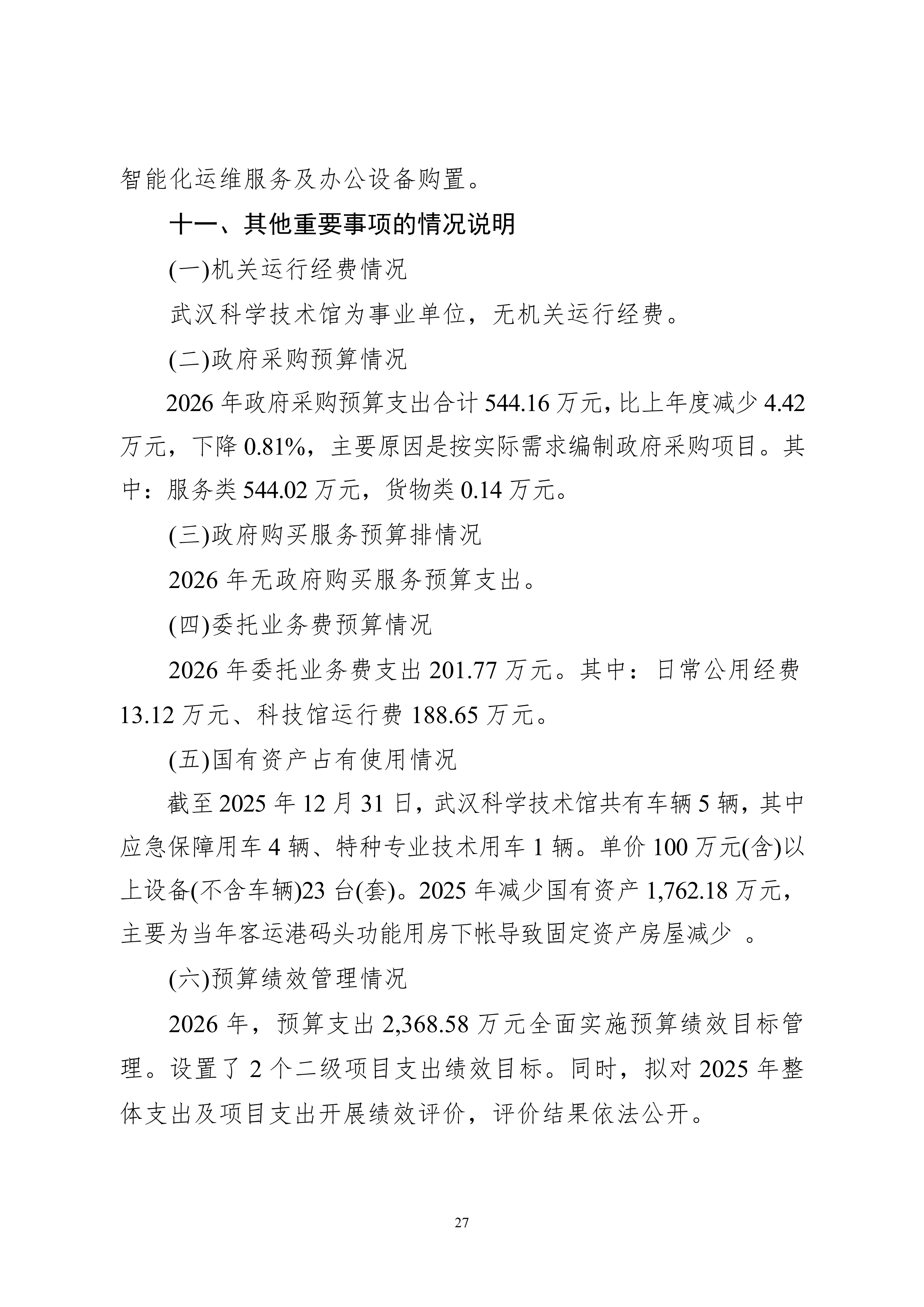
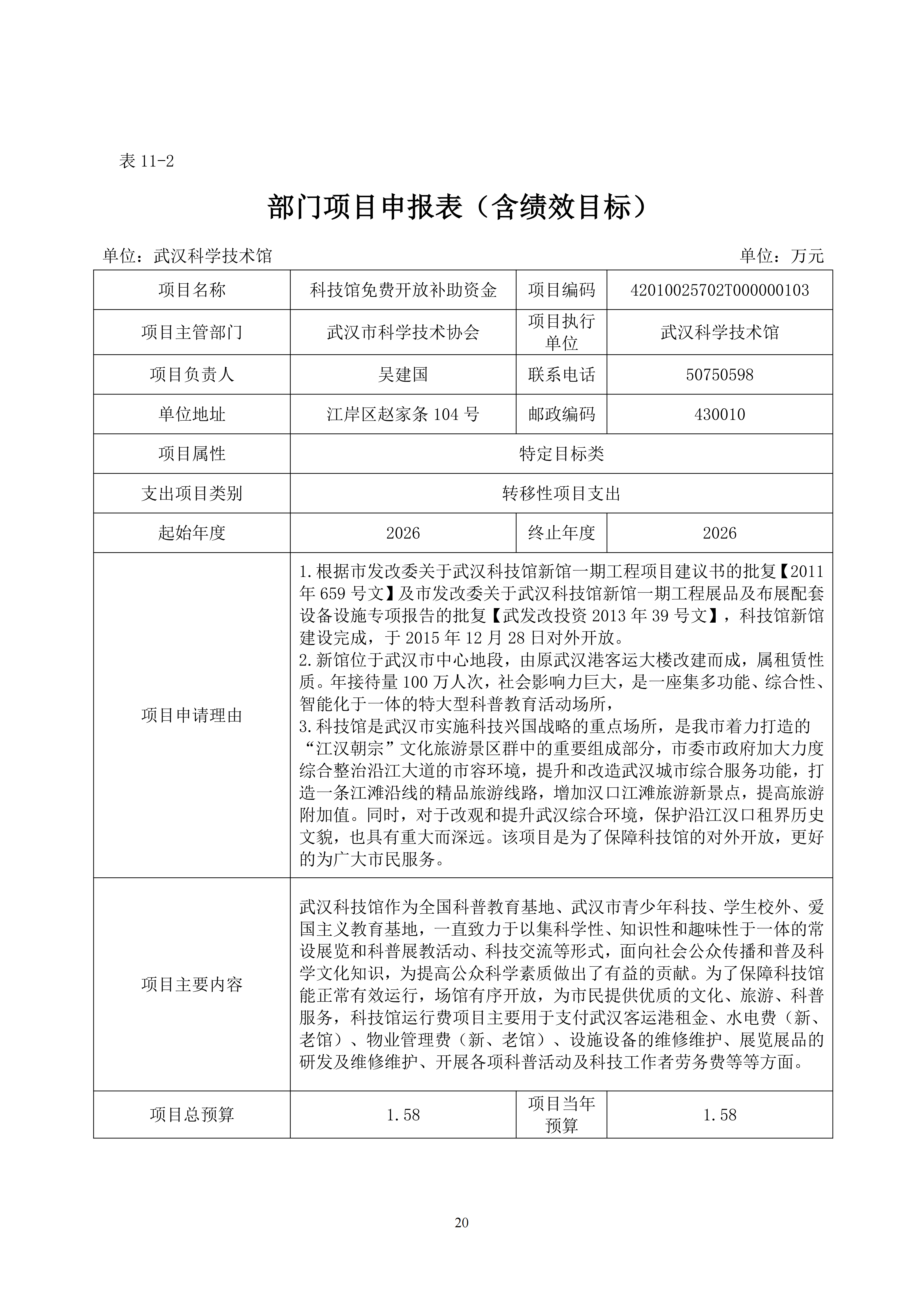
部门预算

武汉科学技术馆2026年单位预算

发布日期:2026/2/27 10:00:20      来源:      作者:
字体显示:【大】  【中】  【小】
    


Copyright © 地址:武汉市江岸区赵家条144号

鄂公网安备: 42010202002213号    ICP备案号: 鄂ICP备19013409号

邮编:430010 电话:(027)65692271 传真:(027)65692036 网站编辑部:(027)82842276

Baidu
map