2025年8月29日,中共中央政治局审议《中国共产党思想政治工作条例》,这是党的思想政治工作史上一个重要里程碑。作为我们党第一部关于思想政治工作的基础性、主干性党内法规,《条例》标志着思想政治工作进入了科学化、制度化、规范化的新阶段。
本文为你梳理新中国成立以来中央层面思想政治工作领域的文件,认识《条例》在党内法规体系中的地位作用,分析它将对思想政治工作带来的变化,帮助你为学习贯彻《条例》做好准备。
(一)
中国共产党始终将思想政治工作视作一切工作的“生命线”,在不同历史时期出台了一系列重要文件,构建起思想政治工作的制度框架。
中华人民共和国成立初期:初步建立制度基础
1951年,中共中央下发《关于加强理论教育的决定(草案)》,对党内理论教育从制度上进行规定。同年召开的第一次全国宣传工作会议,形成了《中国共产党第一次全国宣传工作会议关于加强党的宣传教育工作的决议》等文件,推动马克思列宁主义宣传教育法规化。
1957年,中共中央批转中央宣传部《关于设立社会主义教育课程的报告》,要求在高校和党校设立社会主义教育课程。
改革开放时期:在拨乱反正中逐步走向规范化
1980年,中共中央批转中央宣传部《关于三中全会以来的宣传工作向中央的汇报提纲》的通知,强调思想政治工作对社会主义现代化建设的保证作用。
1983年,由中共中央批转《国营企业职工思想政治工作纲要(试行)》,这是党中央批转的第一个系统阐述国企思想政治工作的纲领性文件。
1986年,《中共中央关于社会主义精神文明建设指导方针的决议》。
1988年,《中共中央关于加强和改进企业思想政治工作的通知》。
1996年,《中共中央关于加强社会主义精神文明建设若干重要问题的决议》,标志着党对精神文明建设和思想政治工作规律的认识深化。
1999年,《中共中央关于加强和改进思想政治工作的若干意见》,对新形势下思想政治教育工作提出新要求。
2004年,《关于进一步加强和改进大学生思想政治教育的意见》,将大学生思想政治教育作为全党全社会的重要任务,要求构建全方位育人体系。
进入新时代:制度体系加速完善
2017年,中共中央、国务院印发了《关于加强和改进新形势下高校思想政治工作的意见》。
2019年,中共中央办公厅、国务院办公厅印发实施《关于深化新时代学校思想政治理论课改革创新的若干意见》。同年,中共中央、国务院印发了《新时代爱国主义教育实施纲要》和《新时代公民道德建设实施纲要》。2021年,中共中央、国务院印发了《关于新时代加强和改进思想政治工作的意见》。
2023年,中共中央印发《中央党内法规制定工作规划纲要(2023-2027年)》,明确提出制定《中国共产党思想政治工作条例》。
2025年8月,中共中央政治局会议审议《中国共产党思想政治工作条例》。
回顾这些文件,可以看出我党对思想政治工作的重视一以贯之,体现出以下几个特点:
一是地位不断提升:从“生命线”到“治党治国的重要方式”,其战略性意义日益凸显。
二是制度更加健全:逐步构建起党委统一领导、党政齐抓共管、宣传部门组织协调、有关部门和人民团体分工负责、全党全社会共同参与的工作大格局和责任体系。
三是内容日益丰富:从早期的理论教育和政治学习,逐步扩展到理想信念教育、社会主义核心价值观培育、公民道德建设、爱国主义教育、法治教育等多个维度。
四是方式持续创新:愈发注重分类指导、潜移默化、解决思想问题与解决实际问题相结合,并特别强调网络思想政治工作的创新。
(二)
中国共产党历来重视党内法规制度建设。党的十八大以来,党内法规制度建设被提升到前所未有的高度,力度空前。党中央坚持依法治国与制度治党、依规治党统筹推进、一体建设,制定了多个五年规划纲要,并进行了多次党内法规和规范性文件的集中清理,以维护制度的协调统一。
党内法规体系,是以党章为根本,以民主集中制为核心,以准则、条例等中央党内法规为主干,以部委党内法规、地方党内法规为重要组成部分,由各领域各层级党内法规组成的有机统一整体。

当前党内法规体系按照“规范主体、规范行为、规范监督”相统筹协调的原则,形成“1+4”的基本框架:
“1”指的是党章,它是整个体系的根本。“4”指的是四大板块。
党的组织法规制度:调整党的各级各类组织产生、组成、职权职责,为管党治党、执政治国提供组织制度保障,如《中国共产党地方委员会工作条例》《中国共产党支部工作条例(试行)》。
党的领导法规制度:规范和保障党对各方面工作的实施领导,明确党与其他机构的领导关系,如《中国共产党政法工作条例》《中国共产党统一战线工作条例》。
党的自身建设法规制度:调整党的政治、思想、组织、作风、纪律建设等,为提高党的建设质量提供制度保障,如《中国共产党廉洁自律准则》《中国共产党纪律处分条例》。
党的监督保障法规制度:调整党的监督、激励、惩戒、保障等,为保证党组织和党员干部履行职责提供制度保障,如《中国共产党党内监督条例》《中国共产党问责条例》。
《中国共产党思想政治工作条例》作为一部综合性、基础性条例,填补了思想政治工作领域主干性党内法规的空白,使思想政治工作有了更为权威和稳定的制度保障。
《条例》的审议通过,使思想政治工作的地位和作用不再仅仅依靠政策文件和领导指示来强调,而是通过党内法规的形式固定下来,实现了从“软要求”到“硬约束”的转变。
(三)
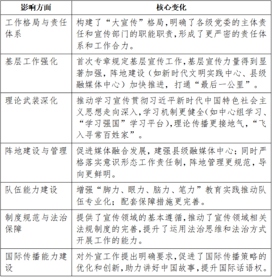
回顾《中国共产党宣传工作条例》2019年印发以来对宣传工作的全面重塑,可以帮助我们理解《中国共产党思想政治工作条例》的重要意义和重大影响。
《中国共产党宣传工作条例》共13章53条,分为三个板块。提出“一个高举”“两个巩固”“三个建设”的宣传工作根本任务,规定了党委的7项主要职责、党委宣传部的16项工作职责。
自2019年颁布以来,它带来了许多深刻的变化。

对照《中国共产党宣传工作条例》颁布以来对宣传工作的革命性重塑,《中国共产党思想政治工作条例》将带来以下影响。
推动思想政治工作格局的体系化重塑:《条例》将促使各级党委(党组)真正扛起主体责任,构建起党委统一领导、党政齐抓共管、宣传部门组织协调、有关部门和人民团体分工负责、全党全社会共同参与的思想政治工作大格局。这意味着思想政治工作将从以往较多依靠“自觉”转向责任明确的体系化运行。
促进思想政治工作方式的精准化变革:《条例》强调要“适应社会群体发展变化,增强工作针对性和实效性”。这将驱动思想政治工作方法从传统的“大水漫灌”向“精准滴灌”转变。未来,针对不同群体(如青年学生、企业职工、农村群众、新业态从业者等)的个性化、差异化的思想引导和需求回应将更加普遍和深入。
强化“围绕中心、服务大局”的实效性导向:《条例》要求思想政治工作必须紧密结合实际,更好地统一思想、凝聚共识、坚定信心、鼓舞斗志。这意味着思想政治工作将更加强化与经济社会发展中心工作的融合嵌入,避免“两张皮”现象,为其注入强大的精神动力和思想保障,从而直接服务于中国式现代化的宏伟实践。
压实领导干部“以身作则”的示范性责任:《条例》特别强调“全体党员特别是领导干部要加强党性锻炼,以身作则开展思想政治工作”。这实际上是对领导干部提出了更高的行为示范和人格引领要求。领导干部不仅要说得好,更要做得好,通过自身的模范行动来增强思想政治工作的感染力、说服力和号召力。
加速传统优势与数字技术的融合化创新:在数字化时代,《条例》的实施也会鼓励和推动思想政治工作积极运用大数据、人工智能等新技术手段,创新话语表达、传播载体和工作模式,提升其在网络空间的传播力、引导力和影响力,使传统优势焕发新的生机活力。
《中国共产党宣传工作条例》是中国共产党建党以来第一部关于宣传工作的基础性、主干性党内法规,主要规范党的宣传工作,侧重于意识形态工作、新闻舆论、文化传播等对外宣导。《思想政治工作条例》则是思想政治工作领域的第一部基础性、主干性党内法规,更侧重于思想教育、理论武装、人心凝聚、信念培育等。两个条例在功能定位上各有侧重,相互协同、互为补充。
《中国共产党思想政治工作条例》的审议通过,为新时代思想政治工作提供了明确指引和创新方向。站在新的历史起点上,这部条例必将为巩固全党全国各族人民团结奋斗的共同思想基础,为实现中华民族伟大复兴注入强大精神动力。

鄂公网安备: